微信公众号
企业邮箱登录
设为首页
|
加入收藏
机械网
网站首页
协会概况
协会简介
协会章程
协会领导
协会机构
理事单位
入会方式
最新资讯
协会资讯
会员资讯
行业资讯
党建阵地
通知公告
政府公告
协会公告
行业公告
政策专区
国家政策
行业政策
地方政策
政策解读
行业统计
信息资讯
统计数据
经济运行
专题报道
会员专题
行业专题
会员风采
奖项申报
评选结果
科技奖项
申报推荐
专家视点
专家风采
专家言论
精英访谈
技术交流
行业交流
技术讲座
国际交流
职业教育
人才需求
成果评价
成果评价
评价方法
协会概况
协会简介
协会章程
协会领导
协会机构
理事单位
入会方式
政府公告
当前位置:
首页
> 政府公告
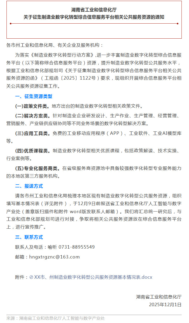
省工业和信息化厅组织开展制造业数字化转型综合信息服务平台相关公共服务资源征集工作
作者:
站长
日期:2025/12/4 16:32:09 人气:
254
标签:政府公告
省工业和信息化厅组织开展制造业数字化转型综合信息服务平台相关公共服务资源征集工作|湖南省机械工业协会
省工业和信息化厅组织开展制造业数字化转型综合信息服务平台相关公共服务资源征集工作,湖南省机械工业协会
分享
|
点击链接查看文中附件
省工业和信息化厅组织开展制造业数字化转型综合信息服务平台相关公共服务资源征集工作|湖南省机械工业协会
省工业和信息化厅组织开展制造业数字化转型综合信息服务平台相关公共服务资源征集工作,湖南省机械工业协会
上一篇:
省工业和信息化厅印发《湖南省工业互联网平台认定管理办法》等5项认定管理办法
下一篇:
关于公布2025年度湖南省工业互联网平台、“5G+工业互联网”标杆工厂、人工智能赋能新型工…
版权所有@ 湖南省机械工业协会 2018-2019
主办单位:湖南省机械工业协会官方网站 http://www.hnzb.org.cn 湘ICP备15020576号
企业邮箱:admin@hnzb.org.cn 联系电话:0731-84406545