微信公众号
企业邮箱登录
设为首页
|
加入收藏
机械网
网站首页
协会概况
协会简介
协会章程
协会领导
协会机构
理事单位
入会方式
最新资讯
协会资讯
会员资讯
行业资讯
党建阵地
通知公告
政府公告
协会公告
行业公告
政策专区
国家政策
行业政策
地方政策
政策解读
行业统计
信息资讯
统计数据
经济运行
专题报道
会员专题
行业专题
会员风采
奖项申报
评选结果
科技奖项
申报推荐
专家视点
专家风采
专家言论
精英访谈
技术交流
行业交流
技术讲座
国际交流
职业教育
人才需求
成果评价
成果评价
评价方法
协会概况
协会简介
协会章程
协会领导
协会机构
理事单位
入会方式
专家言论
当前位置:
首页
> 专家言论
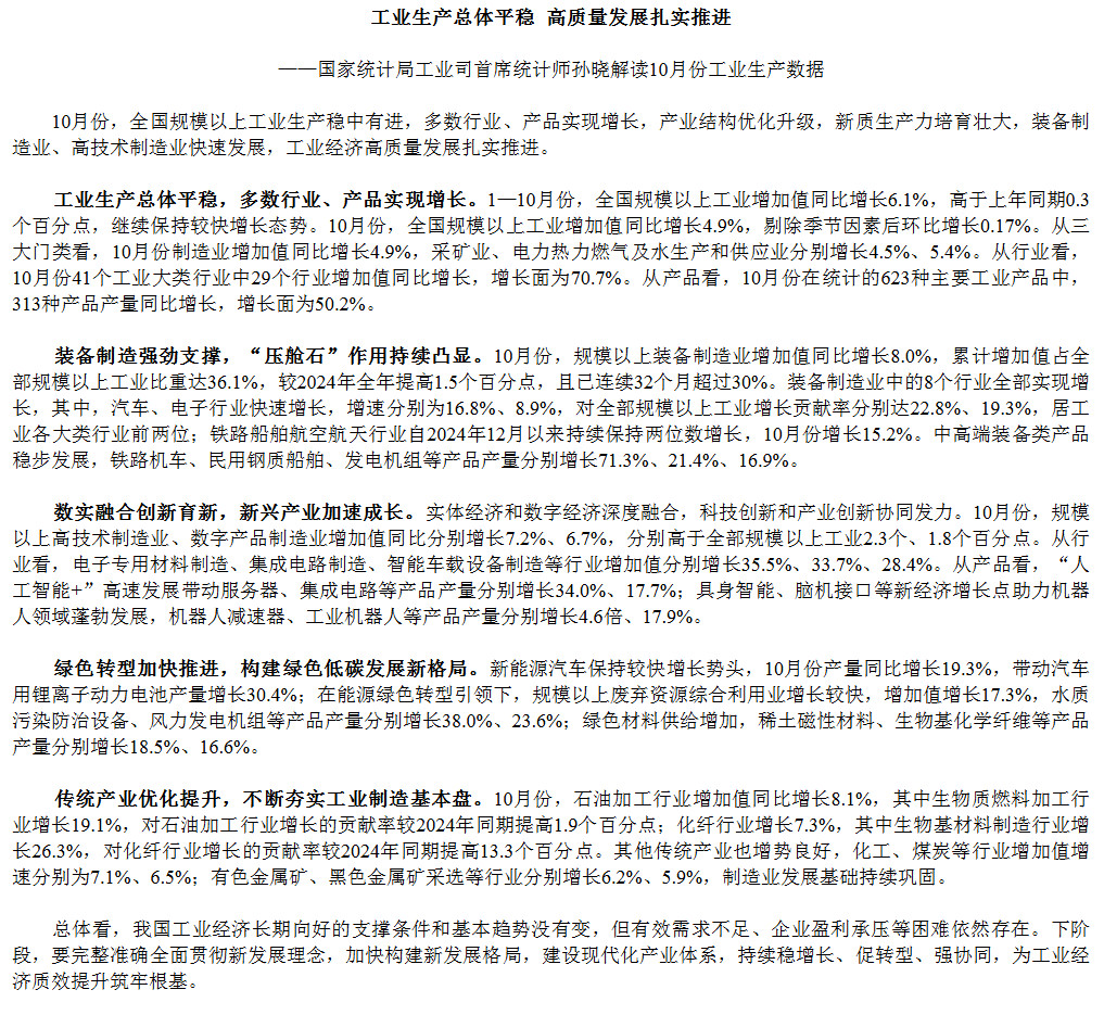
国家统计局工业司首席统计师孙晓解读10月份工业生产数据
作者:
站长
日期:2025/12/8 14:36:30 人气:
135
标签:专家言论
国家统计局工业司首席统计师孙晓解读10月份工业生产数据|湖南省机械工业协会
国家统计局工业司首席统计师孙晓解读10月份工业生产数据,湖南省机械工业协会
分享
|
来源:国家统计局
国家统计局工业司首席统计师孙晓解读10月份工业生产数据|湖南省机械工业协会
国家统计局工业司首席统计师孙晓解读10月份工业生产数据,湖南省机械工业协会
上一篇:
经济日报金观平:积极有为的宏观政策有力有效
下一篇:
国家统计局工业司首席统计师于卫宁解读2025年1—10月份工业企业利润数据
版权所有@ 湖南省机械工业协会 2018-2019
主办单位:湖南省机械工业协会官方网站 http://www.hnzb.org.cn 湘ICP备15020576号
企业邮箱:admin@hnzb.org.cn 联系电话:0731-84406545